填报辅助
特殊招生
实用信息2026年空军招飞即将启动,关于空军招飞,你是否满怀好奇与期待?首选物理类,身高165-185cm之间的高中生看过来,让小编带着你们一起了解一下空军招飞,看自己是否适合报考。
空军飞行人员的招收培养是国家行为,属于全国普通高校招生体系,是军队院校招生工作的重要组成部分。我省高中生的招飞工作由空军招飞局广州选拔中心主要负责。
一、培养模式及相关待遇
招收的高中生飞行学员入空军航空大学后,实行3个月考察期,合格者取得学籍、军籍。具体采取两种培养模式:
1.军事高等教育模式
主要进行本科基础教育和教练机飞行训练,根据身体条件等因素,区分不同机种进行培养,毕业达到培训要求的,获得大学本科学历和学士学位,授予相应军衔,成为飞行军官。
注:如因身体或技术原因不适合继续学习飞行的,转入其他军队院校学习航空管制、航空兵参谋等地面本科专业,总学制4年。
2.“3+1”军地联合培养模式
在北京大学、清华大学、北京航空航天大学学习3年,在空军航空大学学习1年。
①选拔程序。根据联合培养计划,空军从招收的首选物理类高中生飞行学员中遴选确定预选对象,组织到空军航空大学进行军政训练和体验飞行,综合择优录取高考成绩优异、体验飞行合格的学员,于9月上旬入以上高校联合培养。
②相关待遇。联合培养飞行学员注册空军航空大学和地方高校“双学籍”,学历本科。在地方高校学习期间,享受军队院校飞行学员相关待遇。毕业考核合格的,颁发空军航空大学和地方高校同时具印的大学本科毕业证书,并按规定分别授予相应学士学位。
二、报考条件
普通高中应届、往届毕业生
男性,年龄不小于17岁、不超过20岁,即2006年8月31日至2009年8月31日出生。
政治条件
符合招飞政治考核标准条件,本人自愿,家长(监护人)支持。热爱中国共产党,热爱祖国,热爱人民,热爱人民军队。
心理条件
对飞行有较强的兴趣和愿望,思维敏捷、反应灵活、动作协调,性格开朗、情绪稳定、有敢为精神,形象气质好。
身体条件
身高在165-185cm之间,双眼裸眼视力C字表在0.8以上,未做过视力矫治手术,未佩戴过角膜塑形镜,无色盲、色弱、斜视,无晕厥、昏迷史。
文化条件
普通高中毕业男生须为首选物理考生,外语语种为英语或俄语,预期高考成绩达到我省特殊类型控制分数线(2025年首选物理的分数线为516分)。
三、招考流程
考生参加初选检测前必须进行网上报名。搜索关注“南部战区空军招飞”微信公众号,点击“网上报名”进行注册登记。报名成功后,下载、打印并填写系统生成的《空军招收高中生飞行学员初选参检表》,经学校盖章后自行保管。
初选
2025年9月-2025年11月
进行眼科、外科、耳鼻喉科等项目检查。
复选
2025年11月-2026年2月
根据考生高中阶段学习成绩和学校评价,遴选预估高考成绩达到特殊类型招生控制线的学生进行招飞医学选拔、心理选拔和政治考核。
定选
2026年3月-2026年7月
对符合推荐条件的考生进行医学选拔和心理选拔,确定合格考生名单。
(空军招飞不收取任何报名和检测费用,复选、定选期间免费安排学生食宿,并按规定报销路费。)
四、录取事宜
我省空军招飞在本科提前批单设志愿录取。本科提前批单设志愿在本科提前批平行志愿投档前投档,如果没有被录取,不影响考生参加所填报的后续批次志愿的投档录取。
经招飞定选,按照合格考生填报的志愿和招生计划,从高分到低分投档录取。
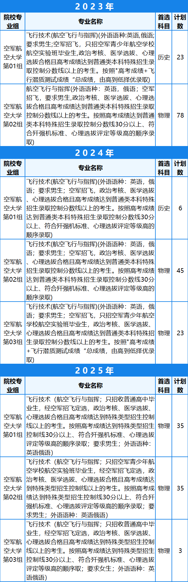
五、空军航空大学近年在湖北省招生计划
